HPV - PAPILOMAVÍRUS HUMANO

Categoria: Exames | Data: 27.09.2025
HPV - PAPILOMAVÍRUS HUMANO

HPV é um vírus que infecta a pele e mucosas de homens e mulheres e representa hoje a infecção sexualmente transmissível mais comum do mundo.
As infecções por HPV são tipicamente assintomáticas ou resultam em tumores benignos, mas eventualmente podem progredir para lesões de alto grau ou câncer.

Segundo normas do Relatório de recomendação do MS novembro de 2024 para o Rastreamento do Câncer de Colo do útero é preconizado o rastreamento utilizando testes moleculares para detecção do DNA-HPV oncogênico. Esta é uma demanda oriunda do Instituto Nacional do Câncer.
Como o rastreamento é uma atividade relacionada à detecção precoce de casos iniciais de câncer do colo de útero e suas lesões precursoras, todos assintomáticos, as recomendações destas diretrizes não se aplicam a casos sintomáticos que podem estar relacionados ao câncer avançado. Entre os sintomas comumente relatados e associados ao câncer de colo do útero encontram-se o sangramento vaginal anormal e o sangramento pós coito não associados a distúrbios menstruais.

Diferentes genótipos acarretam riscos diferentes sendo que o teste deve ser realizado em mulheres entre 25 e 60 anos no grupo risco padrão sendo considerados oncogênicos os tipos usualmente referidos como de “ alto risco” 16,18,31,33,35,39,45,51,52,56,58, 59, 66 e 68.
 
Atualmente a pesquisa que melhor prediz o risco no rastreamento do Câncer de colo do útero é a utilização de testes moleculares para detecção do DNA-HPV oncogênico por metodologia de PCR. 
A vantagem desta metodologia: sobre a Captura Híbrida é a possibilidade de identificar o tipo 16 que está presente em aproximadamente 50-60 % dos casos de câncer cervical e o HPV 18 em cerca de 10 a 15% sendo que a persistência dos HPV de alto risco está diretamente ligada ao aumento do risco oncológico especialmente neste tipo de câncer.
 
O que determina o risco de progressão:
 
1) Persistência viral.
a) infecção transitória é comum e costuma ser eliminada pelo sistema imune em até 2 anos.
b) A persistência da infecção por tipos de alto risco é o principal fator de progressão para lesões intraepiteliais de alto grau (HSIL) e carcinoma invasor.
 
2) Integração do DNA viral ao genoma celular:
• Leva à superexpressão das oncoproteínas E6 e E7, que inativam p53 e Rb, dois importantes reguladores do ciclo celular.
 
3) Fatores cofatores:
• Tabagismo, imunossupressão, coinfecção por HIV ou outras ISTs, início precoce da atividade sexual, número elevado de parceiros sexuais, entre outros.
A persistência de tipos oncogênicos de HPV, especialmente os tipos 16 e 18, é fundamental para a carcinogênese cervical. Por isso, testes moleculares que identifiquem e tipifiquem o HPV de alto risco são essenciais em programas de rastreamento e prevenção do câncer do colo uterino, superando em sensibilidade o tradicional exame de Papanicolau.
O exame realizado em nossa plataforma realiza além dos tipos 16 e 18 mais 12 tipos de alto risco a seguir denominados: 31,33,35,39,45,51,52,56,58, 59 , 66 e 68.

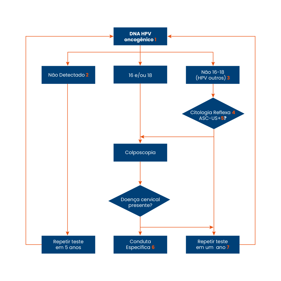
Segue abaixo o FLUXOGRAMA DE CONDUTAS após o resultado de DNA oncogênicos para mulheres com risco padrão:
 
Observações:
 
1 – O teste deve ser realizado em mulheres entre 25 e 60 anos de risco padrão (vide texto); são considerados oncogênicos os tipos usualmente referidos como de “alto risco”: 16, 18, 31, 33, 35, 39, 45, 51, 52, 56, 58 e 59; além desses, os tipos 66 e 68 também podem ser incluídos como oncogênicos em alguns testes comercialmente disponíveis; é recomendada nova coleta de amostra para teste de DNA-HPV oncogênico para repetição do teste para mulheres com resultado inválido (ou inconclusivo) para todos os genótipos virais;
2 – Significa que nenhum tipo oncogênico de DNA-HPV foi detectado;
3 – Independente do tipo, desde que classificado como oncogênico e diferente de 16 ou 18;
4 – Citologia realizada na mesma amostra obtida para o teste de DNA-HPV oncogênico; quando realizada, encaminhar o laudo junto com o resultado do teste de DNA-HPV oncogênico;
5 – Células atípicas de significado indeterminado, escamosas, glandulares ou de origem indefinida, Lesão Intraepitelial Escamosa de Baixo Grau (LSIL), Lesão Intraepitelial Escamosa de Alto Grau (HSIL), adenocarcinoma in situ, carcinoma invasor;
6 – As condutas a partir da colposcopia com doença presente serão tratadas na Parte II dessas Diretrizes;
7 – Após 24 meses de persistência da presença de DNA-HPV não 16-18 encaminhar para colposcopia independentemente do resultado da citologia reflexa.
 
Exames disponíveis:

Pesquisa de
satisfação

Priorizando o melhor atendimento para você, nosso cliente, criamos essa pesquisa.
Com ela, buscamos entender como melhorar ainda mais nosso relacionamento.

Participe
Selo Pesquisa de satisfação Pesquisa de satisfação